来源:醉卧浮生
CBA官方公布最新罚单,在1月26日晚上山西主场86-87惜败北京的赛后,山西主场球迷对北京球员存在侮辱性言行与吐口水行为,山西被核减联赛经费2万元,被执行记分3.75分,而北京外援杰曼因侮辱性手势被罚款3万元。

在1月26日山西主场86-87惜败北京的比赛,在比赛结束后离场过程中,山西主场球迷对北京球员存在侮辱性辱骂行为,还有“吐口水”的行为,而北京俱乐部方面对此进行投诉。
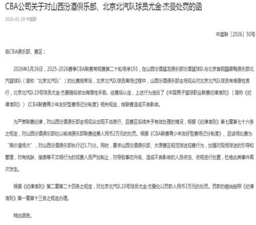
如今CBA官方公告内容如下:
各CBA俱乐部、赛区:
2026年1月26日,2025-2026赛季CBA常规赛第二十轮,在山西与北京的比赛结束后,北京球员离场过程中,山西主场观众对北京球员有侮辱性言行,北京外援杰曼随后做出侮辱性手势。经赛后认定,上述行为违反《中国男子篮球职业联赛纪律准则》、《CBA联赛青少年友好型赛场记分制度》相关规定,给联赛造成不良影响。

为严肃联赛纪律,对山西主场观众出现不当言行,且赛区后续未予有效处理的情况,根据《纪律准则》第七章第七十六条之规定,对山西以核减俱乐部联赛经费2万元的处罚。
根据《CBA联赛青少年友好型赛场记分制度》,且该场比赛为“高价值场次”,对山西执行记3.75分。同时要求山西俱乐部、太原赛区规范球迷观赛行为,加强对现场球迷的引导和管理,对有挑衅、指责等不文明行为的观赛人员严加制止,对导致事态升级、造成不良影响的人员依法、依规进行处置,杜绝此类事件再次发生。

根据《纪律准则》第二章第二十四条之规定,对北京球员杰曼处以罚款3万元的处罚。罚款的缴纳按照《纪律准则》第一章第十三条之规定办理。
cba免费观看_山西省免费观看_纪律准则免费观看_cba高清在线_山西省高清在线_纪律准则高清在线推荐阅读

广东战胜吉林实现五连胜奎因贡献32分8篮板11助攻萨林杰得到10分11篮板威尔逊收获20分14篮板_CBA直播
2026-01-29

杨鸣离任第三天传来好消息!刘总不负众望,功勋主帅简直太无私了
2026-01-29

上海男篮17分大胜,王哲林25+10生涯总得分破万,洛夫顿30+10
2026-01-29

0分!北京惨败天津,顶薪先生迷失赛场,许利民却发现了意外之喜
2026-01-29

胜吉林发布会!杜锋与奎因不满下半场,并寄语给小将上场机会!
2026-01-29

高诗岩单节15分!山东男篮逆转黑马,克里斯低迷,两大功臣发威
2026-01-29

北京7893客场不敌天津
2026-01-29

胜北京发布会!张德贵赞对手提作风,郑昊燃强调执行赛前策略!
2026-01-29

许利民:今晚输球跟阵容没关系,大家的精气神和斗志没有了
2026-01-29

CBA最新排名,广东升至第一,首钢队第四,辽宁重回季后赛
2026-01-29
